¾ÅÓÎÀϸç

¾ÅÓÎÀϸç

¾ÅÓÎÀÏ¸ç¿Æ¼¼

  • »ù´¡ÉèÊ©Çå¾²

    »ù´¡ÉèÊ©Çå¾²
  • Êý¾ÝÇå¾²

    Êý¾ÝÇå¾²
  • ÔÆÅÌËãÇå¾²

    ÔÆÅÌËãÇå¾²
  • AIÇå¾²

    AIÇå¾²
  • ¹¤Òµ»¥ÁªÍøÇå¾²

    ¹¤Òµ»¥ÁªÍøÇå¾²
  • ÎïÁªÍøÇå¾²

    ÎïÁªÍøÇå¾²
  • ÐÅÏ¢ÊÖÒÕÓ¦ÓÃÁ¢Òì

    ÐÅÏ¢ÊÖÒÕÓ¦ÓÃÁ¢Òì
  • ËùÓвúÆ·

    ËùÓвúÆ·
  • ËùÓнâ¾ö¼Æ»®

    ËùÓнâ¾ö¼Æ»®

»ù´¡ÉèÊ©Çå¾²


  • Õþ¸®

    Õþ¸®
  • ÔËÓªÉÌ

    ÔËÓªÉÌ
  • ½ðÈÚ

    ½ðÈÚ
  • ÄÜÔ´

    ÄÜÔ´
  • ½»Í¨

    ½»Í¨
  • ÆóÒµ

    ÆóÒµ
  • ¿Æ½ÌÎÄÎÀ

    ¿Æ½ÌÎÄÎÀ

  • ¾ÅÓÎÀϸçÔÆ ¾ÅÓÎÀϸçÔÆ
  • ¾ÅÓÎÀϸçÍþвÇ鱨ÖÐÐÄNTI ¾ÅÓÎÀϸçÍþвÇ鱨ÖÐÐÄNTI
  • TechWorldÊÖÒÕ¼ÎÄ껪 TechWorldÊÖÒÕ¼ÎÄ껪
  • ±±¾©¾ÅÓÎÀÏ¸ç¹«Òæ»ù½ð»á ±±¾©¾ÅÓÎÀÏ¸ç¹«Òæ»ù½ð»á
  • ÊÖÒÕ²©¿Í ÊÖÒÕ²©¿Í
  • Àֳɰ¸Àý Àֳɰ¸Àý

ÏàÖúͬ°éÉó²é¸ü¶à >

ÏàÖúͬ°é¶¯Ì¬

³ÉΪÏàÖúͬ°é

  • ¾ÅÓÎÀϸçÔÆ ¾ÅÓÎÀϸçÔÆ
  • ¾ÅÓÎÀϸçÍþвÇ鱨ÖÐÐÄNTI ¾ÅÓÎÀϸçÍþвÇ鱨ÖÐÐÄNTI
  • TechWorldÊÖÒÕ¼ÎÄ껪 TechWorldÊÖÒÕ¼ÎÄ껪
  • ±±¾©¾ÅÓÎÀÏ¸ç¹«Òæ»ù½ð»á ±±¾©¾ÅÓÎÀÏ¸ç¹«Òæ»ù½ð»á
  • ÊÖÒÕ²©¿Í ÊÖÒÕ²©¿Í
  • Àֳɰ¸Àý Àֳɰ¸Àý

ÊÖÒÕÖ§³ÖÉó²é¸ü¶à >

²úÆ·Ö§³Ö

  • ¾ÅÓÎÀϸçÔÆ ¾ÅÓÎÀϸçÔÆ
  • ¾ÅÓÎÀϸçÍþвÇ鱨ÖÐÐÄNTI ¾ÅÓÎÀϸçÍþвÇ鱨ÖÐÐÄNTI
  • TechWorldÊÖÒÕ¼ÎÄ껪 TechWorldÊÖÒÕ¼ÎÄ껪
  • ±±¾©¾ÅÓÎÀÏ¸ç¹«Òæ»ù½ð»á ±±¾©¾ÅÓÎÀÏ¸ç¹«Òæ»ù½ð»á
  • ÊÖÒÕ²©¿Í ÊÖÒÕ²©¿Í
  • Àֳɰ¸Àý Àֳɰ¸Àý

·µ»ØÁбí

´ÓÊÖÒսǶȽâ¶ÁµÈ±£2.0¶ÔÊý¾ÝÇå¾²µÄÒªÇó

2021-05-06

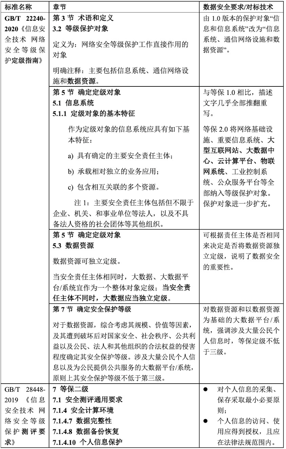
ÎÒ¹ú2017ÄêʵÑéµÄ¡¶ÍøÂçÇå¾²·¨¡·Ã÷È·Ö¸³ö“¹ú¼ÒʵÑéÍøÂçÇ徲Ʒ¼¶±£»¤ÖƶȔ£¨µÚ21Ìõ£©¡¢“¹ú¼Ò¶ÔÒ»µ©Ôâµ½ÆÆËð¡¢Ëðʧ¹¦Ð§»òÕßÊý¾Ýй¶£¬¿ÉÄÜÑÏÖØÎ£º¦¹ú¼ÒÇå¾²¡¢¹ú¼ÆÃñÉú¡¢¹«¹²ÀûÒæµÄÒªº¦ÐÅÏ¢»ù´¡ÉèÊ©£¬ÔÚÍøÂçÇ徲Ʒ¼¶±£»¤ÖƶȵĻù´¡ÉÏ£¬ÊµÑéÖØµã±£»¤”£¨µÚ31Ìõ£©¡£ÔÚ½üÆÚÐû²¼µÄ¡¶Êý¾ÝÇå¾²·¨£¨²Ý°¸£©¡·¶þÉó¸åÖУ¬ÓëÁÁµãÖ®Ò»Ïà±ÈÒ»Éó¸åÔöÌíÁ˵ȱ£ÖƶȵÄÏνÓ¡£Æ·¼¶±£»¤2.0±ê×¼ÏµÍ³Éæ¼°ÖÚ¶à±ê×¼£¬Í¬Ê±¶ÔÊý¾ÝÇå¾²¡¢Ð¡ÎÒ˽¼ÒÐÅÏ¢±£»¤ÓÐÈô¸ÉµÄ»®¶¨ÒªÇó¡£±¾ÎÄÖÐÒԵȱ£2.0Èý¸ö±ê×¼£¬¼´¡¶ÐÅÏ¢Çå¾²ÊÖÒÕ ÍøÂçÇ徲Ʒ¼¶±£»¤¶¨¼¶Ö¸ÄÏ¡·£¨GB/T 22240-2020£©¡¢¡¶ÐÅÏ¢Çå¾²ÊÖÒÕ ÍøÂçÇ徲Ʒ¼¶±£»¤²âÆÀÒªÇó¡·£¨GB/T 28448-2019£©ºÍ¡¶ÐÅÏ¢Çå¾²ÊÖÒÕ ÍøÂçÇ徲Ʒ¼¶±£»¤Çå¾²Éè¼ÆÊÖÒÕÒªÇó¡·£¨GB/T 25070-2019£©£¬ÕªÂ¼¶ÔÊý¾ÝÇå¾²¡¢Ð¡ÎÒ˽¼ÒÐÅÏ¢±£»¤Ïà¹ØÒªÇó£¬Í¬Ê±¶ÔÆä¾ÙÐÐÊÖÒÕ²ãÃæµÄ½â¶Á£¬ÒÔ¹©²Î¿¼¡£

¡¶ÐÅÏ¢Çå¾²ÊÖÒÕ ÍøÂçÇ徲Ʒ¼¶±£»¤¶¨¼¶Ö¸ÄÏ¡·£¨GB/T 22240-2020£©Æ¾Ö¤Êܱ£»¤¹¤¾ßÊܵ½ÆÆËðºóËùÔì³ÉµÄΣº¦Ë®Æ½£¬½«±£»¤¹¤¾ß»®·ÖΪ5¸öÆ·¼¶£¬ÏêϸµÄ»®·ÖÒªÁìÈçϱíËùʾ¡£

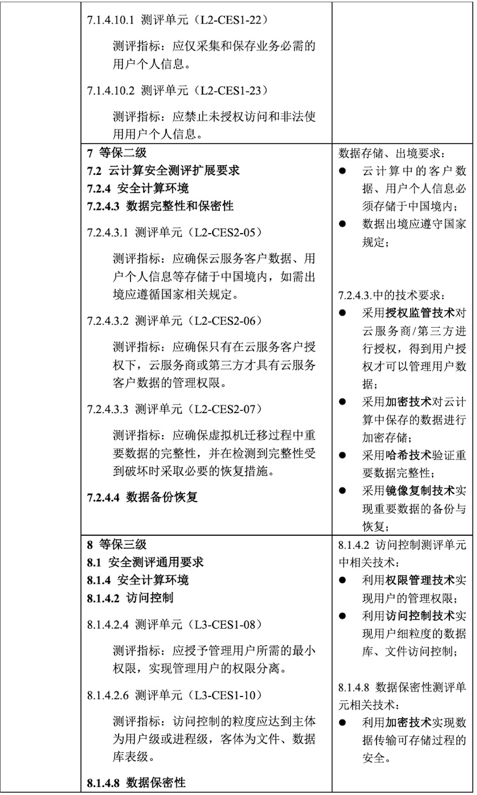
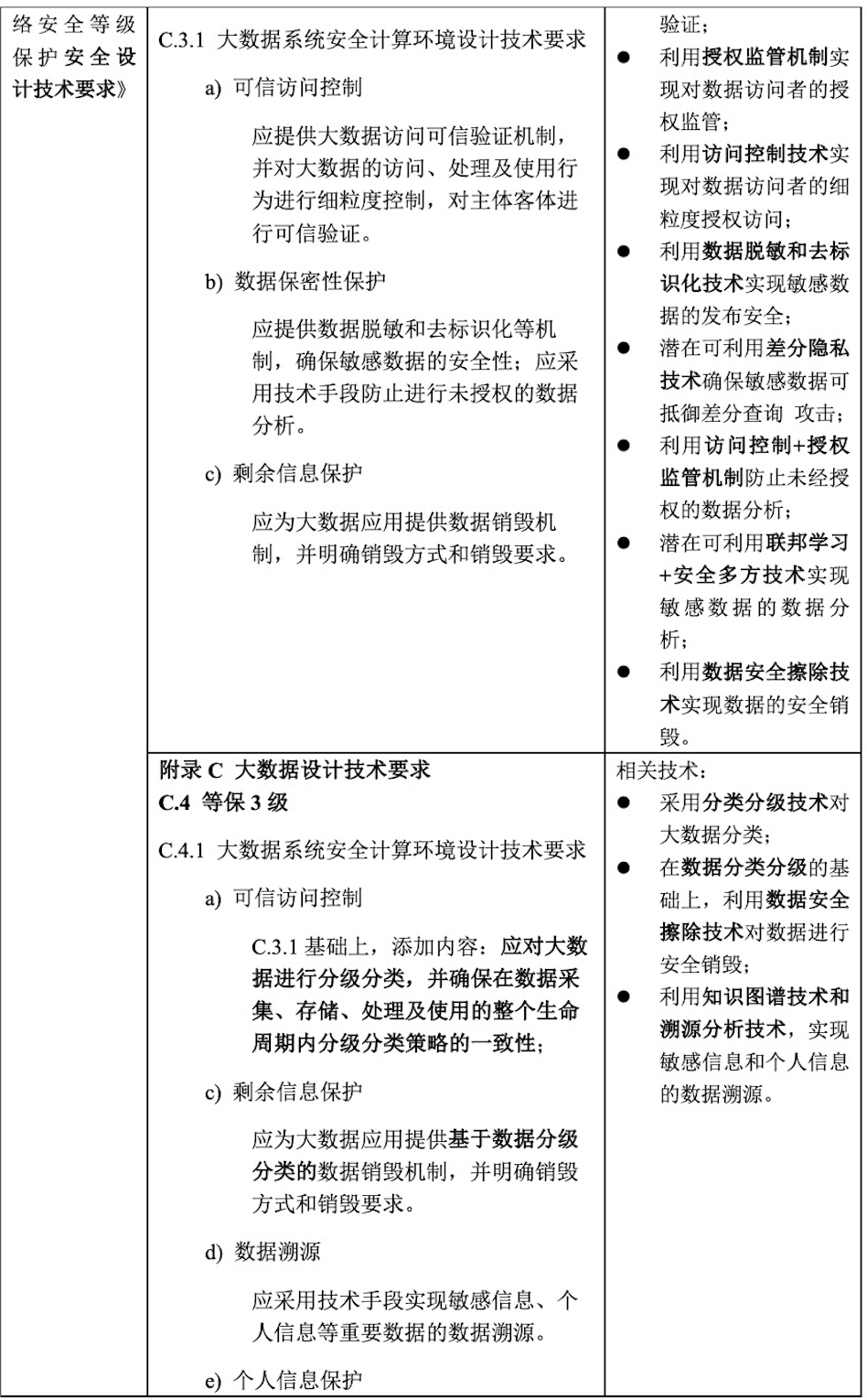
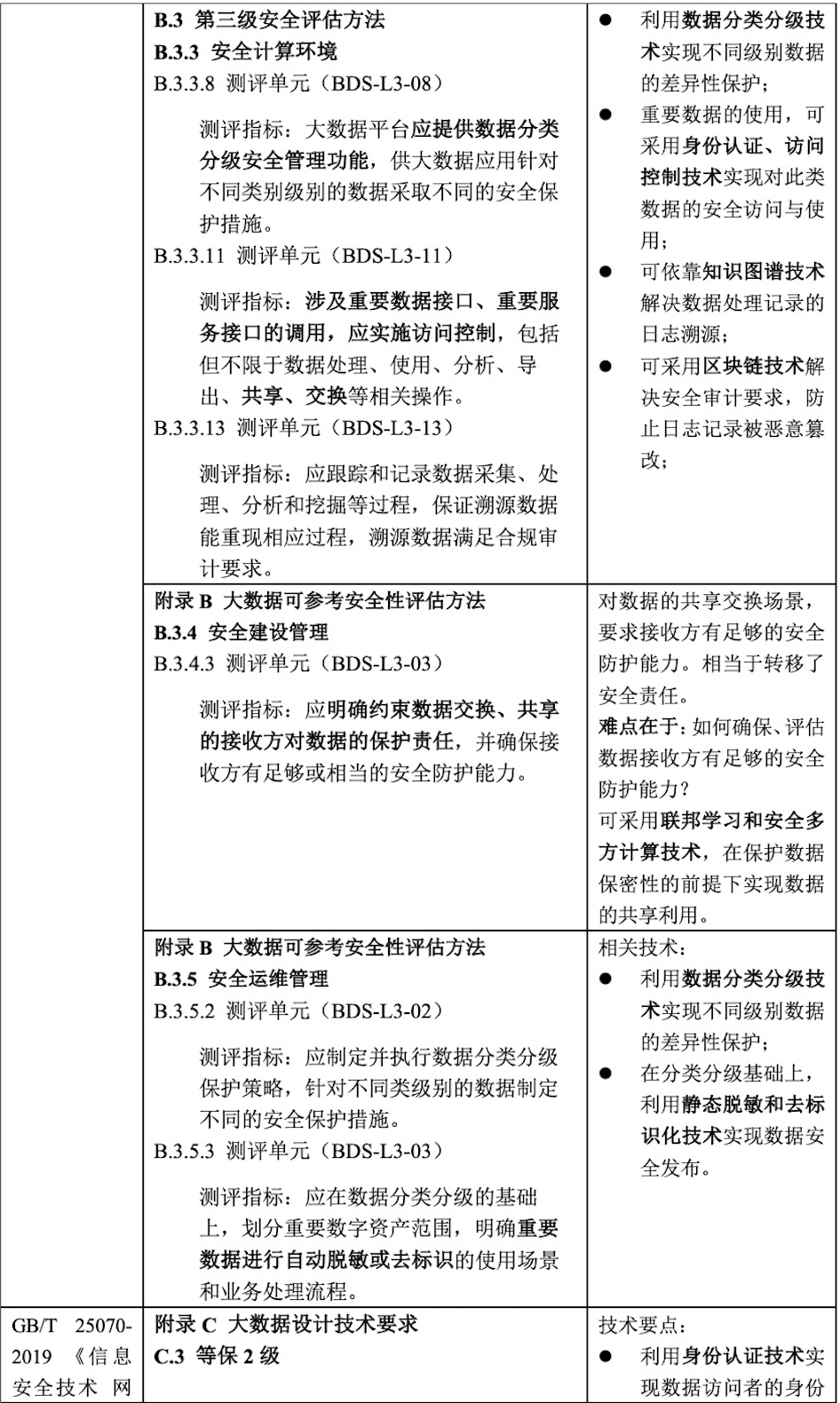
¾ÅÓÎÀϸ硤(Öйú)¾ãÀÖ²¿¹Ù·½ÍøÕ¾µÈ±£2.0Èý¸ö±ê×¼ÖÐÊý¾ÝÇå¾²¼°Ð¡ÎÒ˽¼ÒÐÅÏ¢±£»¤Ïà¹ØÌõÄ¿¼°ÊÖÒÕ½â¶ÁÈçϱíËùʾ¡£

¾ÅÓÎÀϸ硤(Öйú)¾ãÀÖ²¿¹Ù·½ÍøÕ¾

¾ÅÓÎÀϸ硤(Öйú)¾ãÀÖ²¿¹Ù·½ÍøÕ¾

¾ÅÓÎÀϸ硤(Öйú)¾ãÀÖ²¿¹Ù·½ÍøÕ¾

¾ÅÓÎÀϸ硤(Öйú)¾ãÀÖ²¿¹Ù·½ÍøÕ¾¾ÅÓÎÀϸ硤(Öйú)¾ãÀÖ²¿¹Ù·½ÍøÕ¾¾ÅÓÎÀϸ硤(Öйú)¾ãÀÖ²¿¹Ù·½ÍøÕ¾

?

ÄúµÄÁªÏµ·½·¨

*ÐÕÃû
*µ¥Î»Ãû³Æ
*ÁªÏµ·½·¨
*ÑéÖ¤Âë ¾ÅÓÎÀϸ硤(Öйú)¾ãÀÖ²¿¹Ù·½ÍøÕ¾
Ìá½»µ½ÓÊÏä

¹ºÖÃÈÈÏß

  • ¹ºÖÃ×Éѯ:

    400-818-6868-1

Ìá½»ÏîÄ¿ÐèÇó

½Ó´ý¼ÓÈë¾ÅÓÎÀÏ¸ç¿Æ¼¼£¬³ÉΪÎÒÃǵÄÏàÖúͬ°é£¡
  • *ÇëÐÎòÄúµÄÐèÇó
  • *×îÖÕ¿Í»§Ãû³Æ
  • *ÏîÄ¿Ãû³Æ
  • Äú¸ÐÐËȤµÄ²úÆ·
  • ÏîĿԤËã
ÄúµÄÁªÏµ·½·¨
  • *ÐÕÃû
  • *ÁªÏµµç»°
  • *ÓÊÏä
  • *Ö°Îñ
  • *¹«Ë¾
  • *¶¼»á
  • *ÐÐÒµ
  • *ÑéÖ¤Âë ¾ÅÓÎÀϸ硤(Öйú)¾ãÀÖ²¿¹Ù·½ÍøÕ¾
  • Ìá½»µ½ÓÊÏä
¾ÅÓÎÀϸ硤(Öйú)¾ãÀÖ²¿¹Ù·½ÍøÕ¾
¾ÅÓÎÀϸ硤(Öйú)¾ãÀÖ²¿¹Ù·½ÍøÕ¾

·þÎñÖ§³Ö

ÖÇÄܿͷþ
ÖÇÄܿͷþ
¹ºÖÃ/ÊÛºóÊÖÒÕÎÊÌâ
Ã˹ܼÒ-ÊÛºó·þÎñϵͳ
Ã˹ܼÒ-ÊÛºó·þÎñϵͳ
ÔÚÏßÌáµ¥|ÖÇÄÜÎÊ´ð|֪ʶ¿â
Ö§³ÖÈÈÏß
Ö§³ÖÈÈÏß
400-818-6868
¾ÅÓÎÀÏ¸ç¿Æ¼¼ÉçÇø
¾ÅÓÎÀÏ¸ç¿Æ¼¼ÉçÇø
×ÊÁÏÏÂÔØ|ÔÚÏßÎÊ´ð|ÊÖÒÕ½»Á÷
΢²©
΢²©

΢²©

΢ÐÅ
΢ÐÅ

΢ÐÅ

BÕ¾
BÕ¾

BÕ¾

¶¶Òô
¶¶Òô

¶¶Òô

ÊÓÆµºÅ
ÊÓÆµºÅ

ÊÓÆµºÅ

·þÎñÈÈÏß

400-818-6868

·þÎñʱ¼ä

7*24Сʱ

? 2026 NSFOCUS ¾ÅÓÎÀÏ¸ç¿Æ¼¼ www.nsfocus.com All Rights Reserved . ¾©¹«Íø°²±¸ 11010802021605ºÅ ¾©ICP±¸14004349ºÅ ¾©ICPÖ¤110355ºÅ

ÍøÕ¾µØÍ¼