¶´¼ûRSAC | ʲôÊÇÍþвá÷ÁÔµÄ׼ȷ¡°×ËÊÆ¡±£¿
2021-06-09
Íþвá÷ÁÔÒÀ¾ÉÊÇ2021RSAµÄÈÈÃÅ»°Ì⣬ÆóÒµÍùÍùͨ¹ýÍþвá÷ÁÔ·¢Ã÷ÒÑÖªÒÅ©ÍþвºÍδ֪Íþв¡£±¾ÎÄÍŽá2021RSAÄÚÈÝ£¬×ܽáÁËÍþвá÷ÁԵĻù´¡ÖªÊ¶£¬²¢·ÖÏíÁ˾ÅÓÎÀÏ¸ç¿Æ¼¼µÄÍþвá÷ÁÔϵͳ¡£
Ò». ¸ÅÊö
ÍøÂç¹¥»÷ÊÖÒÕºÍÒªÁìÒ»Ö±Éý¼¶»»´ú£¬¹¥»÷ÕߴӾ籾С×Ó¡¢ºÚ²ú·¸·¨ÍÅ»ïÏò¹ú¼Ò¼¶×éÖ¯Ñݽø£¬¹¥»÷ÄÜÁ¦Ò»Ö±Ìá¸ß£¬¹¥»÷ÊÖÒÕÒ»Ö±Éý¼¶£»ÍþвʹÓÃÒ²´ÓÒÑÖªµ½Î´ÖªÒ»Ö±Éú³¤×ª±ä¡£ÎÒÃÇÔÚNSAÎäÆ÷¿â×ß©ÊÂÎñÖз¢Ã÷£¬AIÊÖÒյįռ°ÒÔ¼°·þÎñÔÆ»¯µÈÊÖÒÕÈù¥»÷Ãż÷Ô½À´Ô½µÍ¡£Ëæ×Ź¥»÷ÊÖÒÕµÄÑݽø£¬·ÀÊØ·½Ò²ÐèÒªÉý¼¶×ÔÉíµÄ·ÀÓù¼Æ»®¡£
SANSÍøÂçÇå¾²»¬¶¯±ê³ßÄ£×Ó°ÑÕû¸öÇå¾²½¨Éè»®·ÖΪÎå¸ö½×¶Î£º¼Ü¹¹Çå¾²¡¢±»¶¯·ÀÓù¡¢×Ô¶¯·ÀÓù¡¢ÍþвÇ鱨ºÍ·´ÖÆ¡£ÎªÁËÓ¦¶ÔÈÕÒæÑÏËàµÄÍøÂçÇå¾²ÌôÕ½£¬Ô½À´Ô½ÐèÒª·ÀÊØ·½½«×ÔÉíÇå¾²½¨Éè´Ó±»¶¯·ÀÓùת»»µ½×Ô¶¯·ÀÓù¡¢·´ÖƵÈ×Ô¶¯Çå¾²µÄÆ«ÏòÉÏÀ´£¬Íþвá÷ÁÔÊÖÒÕÓ¦Ô˶øÉú¡£

¡¾Í¼¡¿SANSÍøÂçÇå¾²»¬¶¯±ê³ßÄ£×Ó[1]
¶þ. ´ÓRSA2021¿´Íþвá÷ÁÔ
Íþвá÷ÁÔÊÇÒ»ÖÖ×Ô¶¯Ê¶±ð¹¥»÷ºÛ¼£µÄÒªÁì¡£ÓбðÓÚSOC¡¢IDS¡¢ÉøÍ¸²âÊÔºÍɨÃ裬ÓÉÍþвÁÔÈËʹÓÃÍþвÆÊÎö¹¤¾ß¡¢ÍþвÇ鱨ºÍʵ¼ùÂÄÏòÀ´Æð¾¢É¸Ñ¡¡¢ÆÊÎöÍøÂçºÍ¶ËµãÊý¾Ý£¬Ñ°ÕÒ¿ÉÒɵÄÒì³£»òÕýÔÚ¾ÙÐеĹ¥»÷ºÛ¼££¬È¥Ö¤ÊµÍþв¼ÙÉè¡£
´ÓÍþвá÷ÁÔµÄÒªÁìÂÛÀ´½²£¬Íþвá÷ÁÔ°üÀ¨ÈçÏÂÀú³Ì£º

¡¾Í¼¡¿Íþвá÷ÁÔÁ÷³Ì[2]
l Íþв¼ÙÉ裺ÍþвÁÔÈË¿ÉÒÔÒÀÀµÓÚ¶Ô×ÔÉí×ʲúµÄÏàʶÍŽáÈ«ÍøÍþвÇ鱨¶Ô¿ÉÄÜ·ºÆðµÄ¸ßΣº¦×ʲúÔâÊܵĹ¥»÷¾ÙÐмÙÉ裻
l ¹¥»÷¹¤¾ß/ÊÖÒÕÊÓ²ìȡ֤£ºÊ¹ÓÃÒÑÍøÂçµÄÊý¾ÝÍŽáÍþвÇ鱨£¬Ê¹ÓÿÉÊÓ»¯¡¢Êý¾Ýͳ¼ÆÆÊÎöµÈÒªÁì¶ÔÊý¾Ý¼¯¾ÙÐÐÍÚ¾òÓëÆÊÎö£¬»ñÈ¡¹¥»÷ÕßµÄÒÑÖªµÄ»òδ֪µÄ¹¥»÷¹¤¾ßºÍ¹¥»÷ÊÖÒÕ£»
l TTP·¢Ã÷Óëת»»£ºá÷ÁÔµÄÒªº¦²¿·Ö£¬ÍŽáÍþвģ×Ó¶ÔÒÑ·¢Ã÷¹¥»÷ÕߵĹ¥»÷¹¤¾ßºÍ¹¥»÷ÊÖÒÕ½øÒ»²½ÍÚ¾ò£¬·¢Ã÷¹¥»÷ÕßµÄTTP¡£
l Ò»Á¬Ë¢ÐÂÓë×Ô¶¯»¯´¦Öóͷ££ºÉÏÊö°ì·¨»ù±¾É϶¼ÊÇÓÉÍþвÁÔÈËÌᳫ²¢¼ÓÈëµÄ£¬·¢Ã÷ÒÑÖª»òδ֪ÍþвµÄÀú³Ì¿ÉÒÔͨ¹ý×Ô¶¯»¯´¦Öóͷ££¬²¢Ë¢ÐÂá÷ÁÔÀú³Ì¡£×îÖÕ½«Õû¸öá÷ÁÔÀú³Ì±ê×¼»¯¡¢³ÌÐò»¯£¬ÐγÉÍêÕûµÄ×Ô¶¯»¯TTPÇ鱨·¢Ã÷»úÖÆ¡£
»ùÓÚÉÏÊöá÷ÁÔÀú³Ì£¬Í¨¹ýÒ»Ö±µÄÑ»·¡¢µü´ú£¬ÐγÉÔ½À´Ô½¶àºÍÔ½À´Ô½ÍêÉÆµÄ¸ß¼¶Ç鱨Éú²úÁ÷³Ì¡£
»ùÓÚÉÏÊöµÄÍþвá÷ÁÔÀú³ÌÒÀÀµÓÚÍþвÊý¾Ý£¬ÍøÂçÖն˵IJÙ×÷Êý¾Ý¡¢IDPS¡¢WAFµÄ¸æ¾¯Êý¾Ý¡¢È«Á÷Á¿×°±¸µÄÁ÷Á¿ÌØÕ÷Êý¾Ý¡¢ÍþвÇ鱨Êý¾ÝµÈµÈÕâЩÊý¾Ý¶¼ÊÇÍþвá÷ÁÔÀú³ÌÖеĻù´¡¡£Ñо¿Ô±ÐèÒª´ÓÕâЩÊý¾ÝÖÐÆÊÎö³ö¹¥»÷ÕßµÄÕ½ÂÔ¡¢Õ½ÊõÄ¿µÄ¡£
ΪÁËÆÀ¹Àá÷ÁÔÀú³ÌµÄ³ÉÊì¶È£¬ÒýÈëÁËá÷ÁÔ³ÉÊì¶ÈÄ£×Ó¡£Êý¾ÝÇý¶¯µÄÍþвá÷ÁÔ³ÉÊì¶ÈÄ£×ÓÊÇ»ùÓÚÍþвá÷ÁÔ¿ò¼Ü£¬´ÓÊý¾ÝÍøÂçÄÜÁ¦¡¢Êý¾ÝÆÊÎöÄÜÁ¦ºÍ×Ô¶¯»¯Ë®Æ½À´ÆÀ¹ÀÍþвá÷ÁÔÄÜÁ¦¡£
l HM0£ºÓлù±¾µÄIDPSÍþвÊý¾Ý£¬¿ÉÊÇÊý¾Ý²¢Ã»Óлã¾ÛÔÚÒ»Æð¡£ÏÕЩÎÞ·¨ÆÊÎö£»
l HM1£ºÄܹ»°ÑÇå¾²×°±¸µÄ¸æ¾¯Êý¾Ý»ã¾ÛÔÚÒ»Æð£¬¿ÉÊÇûÓиüÉîÒ»²½µÄÆÊÎöÄÜÁ¦£»
l HM2£º¶ÔÍøÂçµÄÊý¾ÝÄܹ»Ê¹Óù¤¾ß¾ÙÐÐÆÊÎö¼°»ù´¡µÄÇå¾²¼ÙÉ裬²¢Ê¹ÓÃÇ鱨Êý¾Ý¾ÙÐÐÍþвá÷ÁÔ£»
l HM3£ºÄܹ»½¨ÉèÓÐÓõÄÁ÷³ÌʹÓÃϵͳ¡¢¹¤¾ß£¬¶ÔÍøÂçµÄÍþвÊý¾Ý»ùÓÚÍþвÇ鱨¾ÙÐйØÁªÅÌÎÊ£¬¶ÔÍþв¾ÙÐÐá÷ÁÔ£»
l HM4£ºÔÚHM3µÄ»ù´¡ÉÏ×îºéÁ÷ƽµÄʹ¸÷¸öÁ÷³Ì¾ÙÐÐ×Ô¶¯»¯£¬Ö»¹ÜïÔÌÖ°Ô±µÄ¼ÓÈë¡£

¡¾Í¼¡¿Íþвá÷ÁÔ³ÉÊì¶È·Ö¼¶[2]
Íþвá÷ÁÔÊÖÒÕõè¾¶´óÖ¿ɷÖΪÁ½Àࣺ»ùÓÚÁ÷Á¿¾ÙÐÐá÷ÁԺͻùÓÚÖ÷»ú¾ÙÐÐá÷ÁÔ¡£RSA 2021´ó»áÖÐÓÉÀ´×ÔÃÀ¹úµÄDLP³§É̵ÄCISO Tim Bandos·ÖÏíµÄ¡¶Hunt and Gather:Developing Effective Threat Hunting Techniques¡·Ö÷Ì⣬ÏÈÈÝÁËÒ»¸ö´ÓÎÞµ½ÓУ¬ÔõÑù»ùÓÚSysmon¡¢Shimcache¡¢AutorunµÈÖ÷»ú²àµÄϵͳ¹¤¾ß½¨ÉèÍþвá÷ÁÔϵͳ¡£

×Ô¶¯»¯Ë®Æ½ÊÇÍþвá÷ÁÔ³ÉÊì¶ÈµÄ±ê¼ÇÐÔÌØÕ÷£¬ÔõÑù´ÓÊÖ¹¤á÷ÁÔµÖ´ï×Ô¶¯»¯á÷ÁÔÄØ£¿IBMµÄÁ½Î»Ñо¿Ô±ÍƼöÒ»¸ö¿ªÔ´ÏîÄ¿Kestrel£¬Ò»ÖÖÓÃÓÚÍþвá÷ÁԵıà³ÌÓïÑÔ£¬ÌṩÁËÒ»Ì×¶Ôá÷ÁÔÄ¿µÄ¾ÙÐÐÐÎòµÄ±í´ïÓï·¨£¬ÍþвÁÔÈËÖ»ÐèÊäÈëá÷ÁÔÄ¿µÄ£¬Kestrel»áʵʱÊä³öá÷ÁÔЧ¹û¡£KestrelÌá¸ßÁË×Ô¶¯»¯á÷ÁÔµÄˮƽ£¬×ÊÖúÍþвÁÔÈ˾ÙÐиü¸ßЧµØá÷ÁÔ¡£

¡¾Í¼¡¿ “á÷ÁÔÄ¿µÄ”±í´ïÓ﷨ʾÀý[3]
Èý. ¾ÅÓÎÀϸçÍþвá÷ÁÔϵͳ
¾ÅÓÎÀÏ¸ç¿Æ¼¼ÓÐן»ºñµÄ¹¥·ÀÂÄÀú£¬¶ÔÍþвá÷ÁÔÓÐ×Å×Ô¼ºÆæÒìµÄÃ÷È·ºÍÂ䵨·½·¨£¬ÏÂÃæ»áÏêϸÏÈÈݾÅÓÎÀϸçµÄÍþвá÷ÁÔϵͳ¡£
3.1 ¾ÅÓÎÀϸçÍþвá÷ÁÔµÄÑ»·ºÍÀú³Ì
Íþвá÷ÁԵĽ¹µãÊ×ÏÈÊÇÈË£¬È»ºóÊÇÊý¾Ý£¬×îºóÊÇ×Ô¶¯»¯¡£¾ÅÓÎÀÏ¸ç¿ÆÊÖÒÕ´´ÖÐÐÄ£¬ÔÚÍþвá÷ÁÔÀíÂÛ»ù´¡ÉϼÓÈëÁËÍþвÓÕ²¶ºÍ·´ÖÆÄÜÁ¦»·½Ú£¬Í¨¹ý¶Ô¹¥»÷Õß¾ÙÐз´ÖÆÄܹ»¸ü³ä·ÖµÄÏàʶµ½¹¥»÷ÕßµÄÕ½ÂÔÒâͼºÍÕ½ÊõÄ¿µÄ£¬´Ó¶ø¸»ºñºÍÔöÇ¿Ç鱨Êý¾Ý¡£á÷ÁÔÔ˶¯»ùÓÚÂÄÀú¡¢Ç鱨ºÍÊý¾ÝÈý¸öά¶ÈÇý¶¯¡£¾ÅÓÎÀÏ¸ç¿Æ¼¼ÔÚÔÆ¶ËÍêÕûµÄÔËÐÐÁËÒ»Ì×Íþвá÷ÁÔÁ÷³Ì£¬Ò»Ö±µÄÔöÌíá÷ÁÔ¹æÔòÍê³Éá÷ÁÔÀú³Ì£¬×îÖÕÐγÉá÷ÁÔЧ¹û¡£

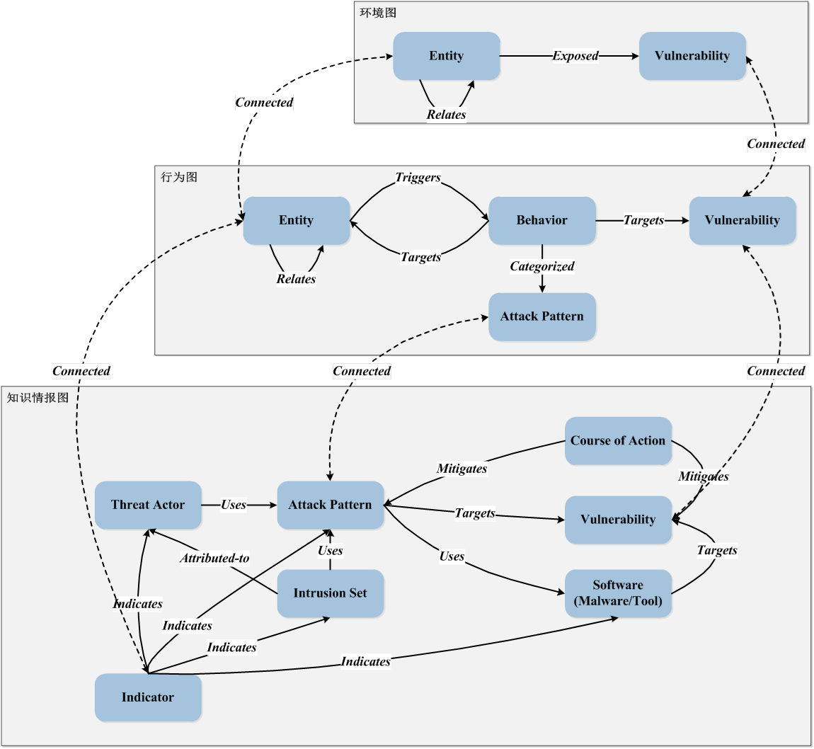
3.2 ¾ÅÓÎÀϸçÍþвá÷ÁÔϵͳ
»ùÓÚÍþв³¡¾°µÄ¼ÙÉèÊ×ÏÈÒª½¨ÉèÔÚÍêÉÆµÄá÷ÁÔϵͳÖУ¬²Å»ªÔÚϵͳÖоÙÐкóÐøµÄá÷ÁÔÀú³Ì¡£¾ÅÓÎÀÏ¸ç¿Æ¼¼ÍþвÇ鱨ÖÐÐÄ£¬ÒÀÍÐÍêÕûµÄÇå¾²²úÆ·Ïß×°±¸ºÍ½¡È«µÄÇå¾²·þÎñÄÜÁ¦½¨ÉèÍêÕûµÄá÷ÁÔÊý¾Ý»ù´¡£¬½èÖú¶àÄê»ýÀÛµÄÍþвÇéÊý¾Ý£¬ÍŽáÇå¾²Ñо¿Ôº¶Ô¹¥·ÀµÄÃ÷È·ºÍÂÄÀúÐγɵÄ֪ʶ¿â£¬½¨ÉèÍêÕûµÄÍþвá÷ÁÔϵͳ£¬Ö§³Ö´ÓÐÐΪ¡¢Î£º¦¡¢ÇéÐεȶà¸öά¶È¾ÙÐÐÍþвá÷ÁÔ¡£
3.2.1 »ùÓÚ¼ÙÉèµÄÏßË÷¹ØÁªÍ¼ÆÊÎö
Íþв¼ÙÉè²¢²»ÊÇÆ¾¿Õ¾ÙÐмÙÉ裬¶øÊǽ«×ʲú¡¢ÇéÐΡ¢ÖªÊ¶¡¢ÐÐΪ¡¢¸æ¾¯¡¢Ç鱨µÈÊý¾Ý£¬Í¨¹ý¹ØÁªÆÊÎöÕÒ³öÏßË÷£¬Ê¹ÓÃÏßË÷¾ÙÐÐÍþв¼ÙÉè¡£
ͨ³££¬Êý¾ÝÖлá°üÀ¨¹¥»÷Õß¹¥»÷µÄЧ¹û¡¢Ä¿µÄºÍʹÓÃÊÖ·¨£¬ÕâЩÊý¾ÝÎÞÐòµÄÂþÑÜÔÚÖÚ¶àµÄÊý¾ÝÖС£½«ËùÓеÄÊý¾ÝµÄÍþÐ²ÌØÕ÷¡¢ÐÐÎªÌØÕ÷ÍŽᱬ·¢µÄÇéÐξÙÐÐÌØÕ÷³éÈ¡ºÍÊý¾Ý¹éÒ»£¬ÍŽá֪ʶ¿âºÍÇ鱨Êý¾Ý¶ÔÍþвÊý¾Ý¾ÙÐйØÁª²¢ÌáÈ¡¿ÉÒÉÏßË÷¡£ÏßË÷°üÀ¨¹¥»÷ÕßµÄËù´¦ÇéÐΡ¢Ê¹ÓÃÊֶΡ¢¹¥»÷ÊÖÒÕµÈÌØÕ÷¡£Ñо¿Ö°Ô±Í¨¹ýÕâЩÏßË÷ÌØÕ÷´óÖÂÍÆ¶Ï¹¥»÷ÕßµÄÒâͼ£¬²¢¶ÔÍþв³¡¾°¾ÙÐмÙÉè¡£

3.2.2 Ç鱨֪ʶ¿â½¨Éè
¾ÅÓÎÀÏ¸ç¿Æ¼¼ÍþвÇ鱨ÖÐÐÄ£¬ÒÀÍжàÄêµÄ¹¥·ÀÂÄÀúºÍÇå¾²Êý¾Ý£¬»ùÓÚ֪ʶ×éÖ¯ÌõÀíÄ£×Ó¾ÙÐÐÇ鱨֪ʶ¿â¹¹½¨£¬×Ô¶¥¶øÏ½çÌÖÇ鱨֪ʶ¿â¿ò¼Ü£¬·ÖΪÐÅÏ¢²ã¡¢ÖªÊ¶²ãºÍÖǻ۲㡣
1) ÐÅÏ¢²ã×÷Ϊ֪ʶ¿âµÄ»ù´¡£¬»ùÓÚSTIX2.0ÌåÏÖÒªÁ죬ʹÓÃÔÆÉ³Ï䣬Íþв¸æ¾¯¹æÔòÐγɻù´¡µÄ֪ʶ¿âÐÅÏ¢²ã¡£ÐÅÏ¢²ãÁýͳ³ö21¸ö֪ʶ±¾ÌåºÍ963481¸ö֪ʶʵÌ壻
2) ֪ʶ²ãʹÓÃMITRE½ç˵µÄATT&CK¿ò¼ÜʹÓÃÐÅÏ¢ÔøÊý¾Ý£¬½«¹¥»÷ģʽ¡¢ÍþвָʾÆ÷¡¢¶ñÒâ´úÂë¡¢Õ½ÕùµÈÇ鱨Êý¾Ý¾ÙÐйØÁªÁýͳÐγÉ֪ʶ²ã£»
3) Öǻ۲ãÐÎòÁËÿ´Îá÷ÁÔÀú³ÌÖÐÑéÖ¤Íê³ÉµÄÍþвÖ÷Ì壨¹¥»÷Õß/×éÖ¯£©£¬°üÀ¨ÍþвÖ÷ÌâµÄÕ½ÂÔÕ½Êõ¡¢Ó°ÏìºÍΣº¦¡£

3.2.3 È«ÇòÓÕ²¶ÏµÍ³
ͨ¹ýÔÚÈ«Çò¹æÄ£ÄÚ°²ÅÅÍþвÓÕ²¶ÏµÍ³£¬¶Ô¹¥»÷Õß/×éÖ¯¾ÙÐÐÈ«·½Î»µÄÓÕ²¶ºÍ¼à¿Ø¡£ÓÕ²¶Êý¾ÝÍŽá֪ʶ¿âͨ¹ýÍþвÑÐÅÐºÍÆÊÎö£¬¶ÔÒÑÖª¹¥»÷Õß¾ÙÐÐʵʱ¼à¿Ø£¬¶Ôδ֪¹¥»÷Õß¾ÙÐÐʵʱ·¢Ã÷¡£ÓÕ²¶½Úµã±é²¼ÌìÏÂÎå´óÖÞ£¬º¸ÇÁË20¶à¸ö¹ú¼Ò£¬ÖÂÁ¦ÓÚͨ¹ý°²ÅÅÔÚ²î±ðµÄµØÇø£¬Ô½·¢ÖÜÈ«µÄ²¶»ñÍþв¹¥»÷£¬ÔöÇ¿Íþвá÷ÁÔÄÜÁ¦¡£
3.2.4 Íþвá÷ÁÔϵͳ
¾ÅÓÎÀÏ¸ç¿Æ¼¼Íþвá÷ÁÔϵͳµÄÄ¿µÄÊÇÄܹ»ÈÃHunter£¨ÍþвÁÔÈË£©ÔÚÒ»¸öͳһµÄ×Ô¶¯»¯Æ½Ì¨ÉÏʹÓú£Á¿ÍþвÊý¾ÝÍê³ÉÍþвá÷ÁÔÀú³Ì¡£Ê¹ÓÃÊÂÇéÆ½Ì¨¼ìË÷ÍþвÊý¾Ý£¬ÍŽá֪ʶ¿â·¢Ã÷ÍþвҪº¦ÏßË÷£¬Ê¹ÓÃÏßË÷¾ÙÐÐÍþв¼ÙÉ裬ÍŽáÈ«ÇòÓÕ²¶ÏµÍ³¾ÙÐÐÍþвá÷ÁÔϵ¡£á÷ÁÔÀֳɺ󣬽«·¢Ã÷µÄÒÑÖª»òδ֪µÄÍþвºÍÓ°Ïì¹æÄ£ÒÔÇ鱨µÄ·½·¨ÊäÈëÖÁ¾ÅÓÎÀϸçÍþвÇ鱨ƽ̨¡£²¢½«¹¥»÷ÕßÐÅÏ¢×÷ΪȫÇòÓÕ²¶ÏµÍ³µÄÊäÈë¶Ô¹¥»÷Õß¾ÙÐÐÒ»Á¬¼à¿Ø¡£

ËÄ. ½áÓï
Íþвá÷ÁÔÊÇÒ»¸öÖ÷ÒªµÄÍþв·¢Ã÷Àú³Ì£¬á÷ÁÔµÄЧ¹û¿ÉÒÔ×÷Ϊ¸ß¿É¿¿µÄÇ鱨¹©ÆóÒµ¾ÙÐÐÇå¾²·À»¤ºÍÍþв¼à¿Ø¡£¾ÅÓÎÀÏ¸ç¿Æ¼¼Ç鱨ÖÐÐÄ×Ô½¨ÉèÒÔÀ´Ò»Ö±ÖÂÁ¦ÓÚ¶ÔÍþвµÄ·¢Ã÷ºÍ¸ÐÖª£¬Í¨¹ý×ÔÑÐÇ鱨Êý¾ÝÔ´¡¢½»Á÷Ç鱨Êý¾ÝÔ´¡¢¿ªÔ´Ç鱨Êý¾ÝÔ´ÌìÌ챬·¢Áè¼ÝÍòÍò¼¶µÄ¸ßÖÊÁ¿Ç鱨Êý¾Ý¡£Íþвá÷ÁÔÊÇ×ÔÑÐÇ鱨Êý¾ÝÔ´µÄÖ÷ÒªÒ»»·¡£ÐÅÍÐÕâЩ¸ßÖÊÁ¿µÄÇ鱨Êý¾ÝÄܹ»Îª¿í´ó¿Í»§µÄÇå¾²ÄÜÁ¦´øÀ´ÐµÄÌáÉý¡£
¾ÅÓÎÀϸçÍþвÇ鱨ÖÐÐÄ£¨NSFOCUS Threat Intelligence center, NTI£©ÊǾÅÓÎÀÏ¸ç¿Æ¼¼ÎªÂäʵÖÇ»ÛÇå¾²3.0Õ½ÂÔ£¬Ôö½øÍøÂç¿Õ¼äÇå¾²Éú̬½¨ÉèºÍÍþвÇ鱨ӦÓã¬ÔöÇ¿¿Í»§¹¥·À¶Ô¿¹ÄÜÁ¦¶ø×齨µÄרҵÐÔÇå¾²Ñо¿×éÖ¯¡£ÆäÒÀÍй«Ë¾×¨ÒµµÄÇå¾²ÍŶӺÍǿʢµÄÇå¾²Ñо¿ÄÜÁ¦£¬¶ÔÈ«ÇòÍøÂçÇå¾²ÍþвºÍÌ¬ÊÆ¾ÙÐÐÒ»Á¬ÊÓ²ìºÍÆÊÎö£¬ÒÔÍþвÇ鱨µÄÉú²ú¡¢ÔËÓª¡¢Ó¦ÓõÈÄÜÁ¦¼°Òªº¦ÊÖÒÕ×÷Ϊ½¹µãÑо¿ÄÚÈÝ£¬ÍƳöÁ˾ÅÓÎÀϸçÍþвÇ鱨ƽ̨ÒÔ¼°Ò»ÏµÁм¯³ÉÍþвÇ鱨µÄÐÂÒ»´úÇå¾²²úÆ·£¬ÎªÓû§Ìṩ¿É²Ù×÷µÄÇ鱨Êý¾Ý¡¢×¨ÒµµÄÇ鱨·þÎñºÍ¸ßЧµÄÍþв·À»¤ÄÜÁ¦£¬×ÊÖúÓû§¸üºÃµØÏàʶºÍÓ¦¶ÔÖÖÖÖÍøÂçÍþв¡£
· ²Î¿¼ÎÄÏ× ·
[1]¡¾¹«ÒæÒëÎÄ¡¿ÍøÂçÇå¾²»¬¶¯±ê³ßÄ£×Ó–SANSÆÊÎöʦ°×ƤÊ飬¾ÅÓÎÀϸçÊÖÒÕ²©¿Í£¬http://blog.nsfocus.net/sliding-scale-cyber-security/
[2] WHITE PAPER A Framework for Cyber Threat Hunting£¬@sqrrl
[3] RSA 2021 ¡¶Introducing Kestrel:The Threat Hunting Language¡·

¾ÅÓÎÀϸçÔÆ







