¾ÅÓÎÀϸç

¾ÅÓÎÀϸç

¾ÅÓÎÀÏ¸ç¿Æ¼¼

  • »ù´¡ÉèÊ©Çå¾²

    »ù´¡ÉèÊ©Çå¾²
  • Êý¾ÝÇå¾²

    Êý¾ÝÇå¾²
  • ÔÆÅÌËãÇå¾²

    ÔÆÅÌËãÇå¾²
  • AIÇå¾²

    AIÇå¾²
  • ¹¤Òµ»¥ÁªÍøÇå¾²

    ¹¤Òµ»¥ÁªÍøÇå¾²
  • ÎïÁªÍøÇå¾²

    ÎïÁªÍøÇå¾²
  • ÐÅÏ¢ÊÖÒÕÓ¦ÓÃÁ¢Òì

    ÐÅÏ¢ÊÖÒÕÓ¦ÓÃÁ¢Òì
  • ËùÓвúÆ·

    ËùÓвúÆ·
  • ËùÓнâ¾ö¼Æ»®

    ËùÓнâ¾ö¼Æ»®

»ù´¡ÉèÊ©Çå¾²


  • Õþ¸®

    Õþ¸®
  • ÔËÓªÉÌ

    ÔËÓªÉÌ
  • ½ðÈÚ

    ½ðÈÚ
  • ÄÜÔ´

    ÄÜÔ´
  • ½»Í¨

    ½»Í¨
  • ÆóÒµ

    ÆóÒµ
  • ¿Æ½ÌÎÄÎÀ

    ¿Æ½ÌÎÄÎÀ

  • ¾ÅÓÎÀϸçÔÆ ¾ÅÓÎÀϸçÔÆ
  • ¾ÅÓÎÀϸçÍþвÇ鱨ÖÐÐÄNTI ¾ÅÓÎÀϸçÍþвÇ鱨ÖÐÐÄNTI
  • TechWorldÊÖÒÕ¼ÎÄ껪 TechWorldÊÖÒÕ¼ÎÄ껪
  • ±±¾©¾ÅÓÎÀÏ¸ç¹«Òæ»ù½ð»á ±±¾©¾ÅÓÎÀÏ¸ç¹«Òæ»ù½ð»á
  • ÊÖÒÕ²©¿Í ÊÖÒÕ²©¿Í
  • Àֳɰ¸Àý Àֳɰ¸Àý

ÏàÖúͬ°éÉó²é¸ü¶à >

ÏàÖúͬ°é¶¯Ì¬

³ÉΪÏàÖúͬ°é

  • ¾ÅÓÎÀϸçÔÆ ¾ÅÓÎÀϸçÔÆ
  • ¾ÅÓÎÀϸçÍþвÇ鱨ÖÐÐÄNTI ¾ÅÓÎÀϸçÍþвÇ鱨ÖÐÐÄNTI
  • TechWorldÊÖÒÕ¼ÎÄ껪 TechWorldÊÖÒÕ¼ÎÄ껪
  • ±±¾©¾ÅÓÎÀÏ¸ç¹«Òæ»ù½ð»á ±±¾©¾ÅÓÎÀÏ¸ç¹«Òæ»ù½ð»á
  • ÊÖÒÕ²©¿Í ÊÖÒÕ²©¿Í
  • Àֳɰ¸Àý Àֳɰ¸Àý

ÊÖÒÕÖ§³ÖÉó²é¸ü¶à >

²úÆ·Ö§³Ö

  • ¾ÅÓÎÀϸçÔÆ ¾ÅÓÎÀϸçÔÆ
  • ¾ÅÓÎÀϸçÍþвÇ鱨ÖÐÐÄNTI ¾ÅÓÎÀϸçÍþвÇ鱨ÖÐÐÄNTI
  • TechWorldÊÖÒÕ¼ÎÄ껪 TechWorldÊÖÒÕ¼ÎÄ껪
  • ±±¾©¾ÅÓÎÀÏ¸ç¹«Òæ»ù½ð»á ±±¾©¾ÅÓÎÀÏ¸ç¹«Òæ»ù½ð»á
  • ÊÖÒÕ²©¿Í ÊÖÒÕ²©¿Í
  • Àֳɰ¸Àý Àֳɰ¸Àý

·µ»ØÁбí

Ç徲֪ʶͼÆ× | APT×éÖ¯»­Ïñ¹éÒò

2021-11-29

¿ËÈÕ£¬¾ÅÓÎÀÏ¸ç¿Æ¼¼ÍƳöÇ徲֪ʶͼÆ×ÊÖÒհׯ¤Êé¡¶¼ùÐÐÇ徲֪ʶͼÆ×£¬Ð¯ÊÖÂõ½øÈÏÖªÖÇÄÜ¡·£¬Ö¼ÔÚ¶ÔÇ徲֪ʶͼÆ×¿´·¨ÄÚÔÚ¡¢½¹µã¿ò¼Ü¡¢Òªº¦ÊÖÒÕºÍÓ¦ÓÃʵ¼ù¾ÙÐÐÖÜÈ«×ܽáÓëÏÈÈÝ£¬ÖúÁ¦ÍøÂçÇå¾²ÖÇÄÜ»¯ÂõÈëÈÏÖªÖÇÄܽ׶Ρ£

 

±¾ÎÄΪÇ徲֪ʶͼÆ×°×ƤÊé¡¶¼ùÐÐÇ徲֪ʶͼÆ×£¬Ð¯ÊÖÂõ½øÈÏÖªÖÇÄÜ¡·Ó¢»ª½â¶ÁϵÁеڶþƪ——ÆÊÎöAPTÍþв׷×ÙÊÖÒÕ£¬ÖصãÏÈÈÝ»ùÓÚ֪ʶͼÆ×µÄAPT×éÖ¯»­Ïñ¹éÒò¡£

 

01APT×éÖ¯»­Ïñ¹éÒòÌôÕ½

2017ÄêShadow Brokersй¶ÁËNSA£¨ÃÀ¹ú¹ú¼ÒÇå¾²¾Ö£©¶à¸öÕð¾ªÌìÏµĹ¥»÷ÎäÆ÷¹¤¾ß£¬Ìì϶¥¼¶APT×éÖ¯µÄ¹¥»÷ˮƽÓɴ˿ɼûÒ»°ß¡£Ð¹Â¶µÄÄÚÈÝÖгýÁËÖÖÖÖ0dayÎó²îʹÓù¤¾ß£¬ÉÐÓÐÒ»¿îÀàËÆMetasploitµÄExploit¹¥»÷¿ò¼Ü£¬Å²Óöà¸öÄ£¿é¾ÙÐÐÎäÆ÷µÄ×é×°ºÍ¹¥»÷£¬ËµÃ÷APT×éÖ¯¾ß±¸¸ßˮƽµÄÎó²îÑо¿ºÍ¶¨ÖÆÎäÆ÷¿ª·¢ÄÜÁ¦¡£Î´Öª¹¥»÷ºÍ¶¨ÖÆÎäÆ÷µÄʹÓøøAPT×éÖ¯µÄ¹éÒòËÝÔ´´øÀ´ÌôÕ½¡£

 

ÏÖÔÚ´¿´âÒÀÀµÈ˹¤ÑÐÅлòÕßÒÀÀµÇ徲ר¼Ò»ùÓÚÀëÏßÊý¾Ý¾ÙÐÐÌØÕ÷½¨Ä£ºÍÆÊÎöÒѾ­ºÜÄÑÓÐÓÃÖª×ã´ó²¿·ÖÆóÒµ»ò×éÖ¯¶ÔAPT×éÖ¯¹¥»÷ÊÂÎñ¾ÙÐÐʵʱÆÊÎöµÄÒªÇó¡£ÏÖÔÚ×·×ٺͷ¢Ã÷APT×éÖ¯ÄڵĹ¥»÷ÍÅ»ïµÄÒªÁìÖ÷Òª°üÀ¨Ö±½Ó»ùÓÚÍøÂçÁ÷Á¿¾ÙÐÐÌØÕ÷½¨Ä£ºÍ»ùÓÚÑù±¾´úÂëÌØÕ÷¾ÙÐн¨Ä££¬¿ÉÊÇÓÉÓÚԭʼÁ÷Á¿Êý¾ÝÁ¿ÍùÍù¹ýÓÚÖØ´ó£¬ÇÒÔëÉùÌØÕ÷Õ¼ÓкÜÊÇ´óµÄ±ÈÀý£¬µ¼ÖÂÖ±½Ó»ùÓÚԭʼÁ÷Á¿¹¹½¨µÄÌØÕ÷Ä£×ӵij°ôÐÔÇ·¼Ñ£¬²¢ÇÒ´ËÀàÒªÁìͨ³£ÐèÒªãýÃð½Ï¶àµÄÈ˹¤ÆÊÎö±¾Ç®£¬Ä³Ð©ÇéÐÎÏÂÖ»ÄÜ»ùÓÚÀëÏßµÄÀúÊ·Êý¾Ý¾ÙÐÐÆÊÎö£¬ÎÞ·¨Öª×ãʵʱÆÊÎöºÍ×·×ÙµÄÐèÇó¡£

 

Òò´Ë£¬ÒµÄÚ¾ù¶ÔAPT×éÖ¯»­Ïñ¹éÒò¿ªÕ¹ÁËÆð¾¢µÄ̽Ë÷ÊÂÇ飬¶ÔAPT×éÖ¯½¨Ä££¬½¨Éè֪ʶ¿â£¬²¢ÍŽá֪ʶ¿â¾ÙÐй¥»÷·ÂÕæ£¬ÒÔÆÊÎö¶ñÒâÐÐÎªÌØÕ÷£¬½«¶ñÒâÍøÂçÔ˶¯ÓëÌØ¶¨×éÖ¯»òСÎÒ˽¼Ò¾ÙÐйØÁª¹éÒò¡£

 

02APT×éÖ¯¼à¿ØÖ®µÀ

 ÎªÁËÓÐÓôӺ£Á¿Êý¾ÝÖз¢Ã÷APT×éÖ¯Ïà¹ØµÄ¸ßΣÇå¾²ÊÂÎñ£¬¾ÅÓÎÀÏ¸ç¿Æ¼¼Ìá³öÒ»ÖÖ»ùÓÚÉÏÏÂÎĸÐÖªÅÌËã¿ò¼ÜµÄ¹¥»÷×é֯׷×ÙÒªÁ죬Èçͼ1Ëùʾ¡£

 

¾ÅÓÎÀϸ硤(Öйú)¾ãÀÖ²¿¹Ù·½ÍøÕ¾

ͼ1 »ùÓÚ¹¥»÷×éÖ¯±¾ÌåµÄÉÏÏÂÎĸÐÖªÅÌËã¿ò¼Ü

 

Ê×ÏÈÐèÒª½ç˵ÒÔ¹¥»÷×é֯Ϊ½¹µãµÄ±¾Ìå½á¹¹£¬»ùÓڸñ¾Ìå½á¹¹Éè¼ÆÉÏÏÂÎĵÄÊÕÂÞÄ£¿éºÍÉÏÏÂÎÄÍÆÀíÄ£¿é£¬Í¨¹ýÕâЩÄ£¿é½«·ÇʵʱµÄ¶àÔ´Òì¹¹ÍþвÇ鱨ºÍʵʱµÄɳÏäÑùÌìÖ°ÎöÐÅÏ¢¾ÙÐÐÊÕÂÞ£¬²¢¾ÙÐÐÓïÒåµÄ¹ýÂË¡¢Èںϼ°ÍÆÀíºó´æ´¢ÖÁ»ùÓÚ¹¥»÷×éÖ¯±¾Ìå¹¹½¨µÄ֪ʶ¿âÖС£ÆäÖУ¬ÉÏÏÂÎÄÊÕÂÞÄ£¿éµÄÖ÷Òª¹¦Ð§ÊÇ´ÓÒì¹¹¡¢ÖØ´ó¶àÑùµÄÐÅÏ¢Ô´ÖлñÈ¡ÉÏÏÂÎÄÐÅÏ¢£¬Ò»·½Ãæ°üÀ¨·ÇʵʱµÄ·Ç½á¹¹»¯ºÍ°ë½á¹¹»¯µÄÍøÒ³£¬¹ûÕæÐÔ×ӵIJ©¿ÍÂÛ̳£¬½á¹¹»¯£¨SITX£©µÄ¿ªÔ´ÍþвÇ鱨ÒÔ¼°ÍâµØ»ýÀ۵Ĺ¥»÷×éÖ¯µÄÍþвÇ鱨ÐÅÏ¢µÈ£»ÁíÒ»·½ÃæÒ²°üÀ¨½á¹¹»¯µÄÍøÂçÍþв¼ì²â×°±¸±¬·¢µÄ¸æ¾¯ÈÕÖ¾ºÍʵʱ¶¯Ì¬É³ÏäµÄ¶ñÒâÈí¼þÆÊÎö±¨¸æ¡£

 

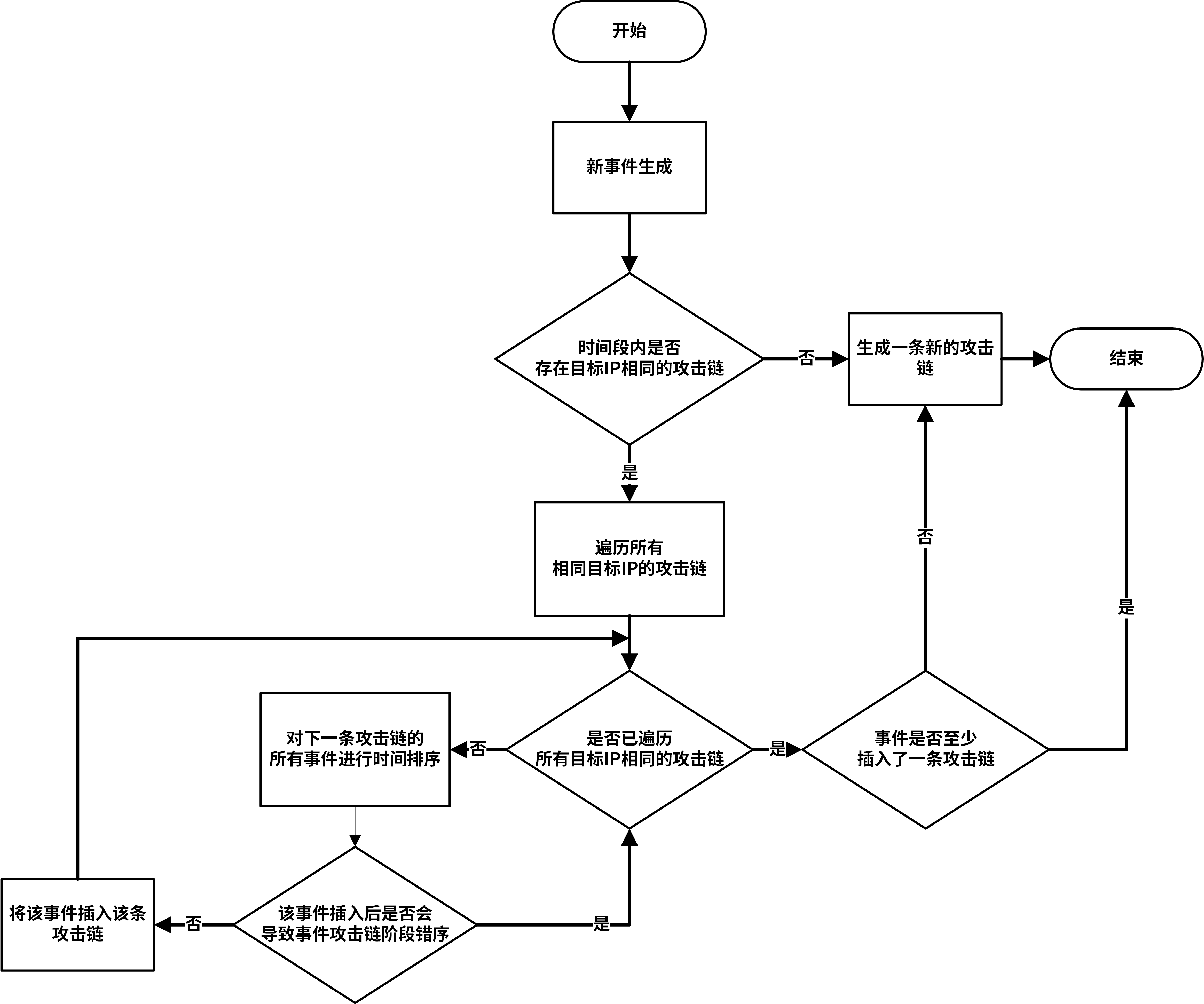
È»ºó£¬»ùÓÚ¹¥»÷×éÖ¯±¾Ìå½ç˵·¶Ê½»¯Çå¾²ÊÂÎñµÄÄ£°å£¬ÔÚ´óÊý¾ÝÁ÷ʽÅÌËã¿ò¼ÜÏÂʵÏÖÁ÷ʽ´¦Öóͷ£ÒýÇæ½«º£Á¿¶àģ̬Êý¾Ý¾ÙÐÐÆÊÎö£¬Ã÷È·³ÉΪ¸´ºÏÇå¾²ÊÂÎñÄ£°åµÄ·¶Ê½»¯Çå¾²ÊÂÎñ¡£ÓÉÓÚ¹¥»÷Õß¾ÙÐÐÏÖʵµÄÈëÇÖÔ˶¯Ê±ÍùÍù²»µ«Ê¹ÓÃÒ»ÖÖ¹¥»÷ÊֶΣ¬¶øÊÇÔÚ¸ü¹ãµÄʱ¼äÓòÄÚʹÓÃһϵÁÐÏ໥¹ØÁªµÄ¹¥»÷ÒªÁì¾ÙÐй¥»÷£¬ÒÔÊÇÔÚ¾ÙÐй¥»÷ÐÐΪµÄ¼à²âºÍ×·×Ùʱ£¬ÐèÒª½«¸ü´óʱ¼äÇø¼äÄÚµÄÊÂÎñ¾ÙÐйØÁª£¬´Ó¶ø»ñµÃÔ½·¢ÖÜÈ«ºÍ׼ȷµÄ¹¥»÷ÐÐΪ³¡¾°¡£ÎªÁ˵ִïÕâ¸öÄ¿µÄ£¬ÐèÒªÔÚ·¶Ê½»¯Çå¾²ÊÂÎñµÄ»ù´¡ÉÏ£¬½øÒ»²½»ùÓÚ¹¥»÷Á´Ä£×Ó½«¶à¸öÊÂÎñ¾ÙÐйØÁª£¬ÌìÉú°üÀ¨¶à¸öÊÂÎñµÄ¹¥»÷Á´¡£Æ¾Ö¤ÊÂÎñʱ¼äÐòÁУ¬½«Ä³Ò»Ê±¼ä¶ÎÄÚµÄËùÓÐÕë¶ÔͳһĿµÄIPµÄÊÂÎñÕûºÏÌìÉú¹¥»÷Á´£¬ÊÂÎñ²åÈëÐÐΪÁ´µÄÀú³ÌÈçͼ2Ëùʾ¡£Í¨¹ýʹÓù¥»÷×é֪֯ʶ¿â¾ÙÐÐÊÂÎñÍþвÉÏÏÂÎÄÓïÒåµÄ¸»»¯¡¢¹¥»÷Á´¹ØÁªºÍ¹¥»÷×éÖ¯ÌØÕ÷¹ØÁªÅÌË㣬×îÖÕ·¢Ã÷¹¥»÷×éÖ¯Ïà¹ØµÄ¸ßΣÊÂÎñ¡£ 

¾ÅÓÎÀϸ硤(Öйú)¾ãÀÖ²¿¹Ù·½ÍøÕ¾

ͼ2 ¹¥»÷Á´ÌìÉúÁ÷³Ì

 

³ýÁËÉÏÊö»ùÓÚÉÏÏÂÎĸÐÖªÅÌËã¿ò¼ÜµÄAPT×é֯׷×ÙÒªÁ죬¾ÅÓÎÀÏ¸ç¿Æ¼¼»¹Ìá³öÁËÆäËûAPT×éÖ¯»îÔ¾¼à¿ØÊÖÒÕ£¬ÀýÈ磬»ùÓÚÌØÕ÷ͼ¾ÛÀàµÄδ֪¹¥»÷×éÖ¯·¢Ã÷ÒªÁ죬ÏÂͼΪ¹¥»÷ÍÅ»ïÔ˶¯¼à¿Ø½çÃæ£¬°üÀ¨¹¥»÷ÍÅ»ïµÄÔ˶¯ÇéÐÎÒÔ¼°ÍÅ»ïÌ¬ÊÆµØÍ¼µÈÐÅÏ¢£¬¿ÉÒÔ´Óº£Á¿¡¢¶àÔ´¡¢Òì¹¹µÄÊý¾ÝÖÐʵʱ¡¢¿ìËÙºÍÓÐÓõط¢Ã÷¹¥»÷×éÖ¯¡£

 

¾ÅÓÎÀϸ硤(Öйú)¾ãÀÖ²¿¹Ù·½ÍøÕ¾

ͼ3 ¹¥»÷ÍÅ»ïÔ˶¯¼à¿Ø½çÃæ

 

2020Äê10ÔÂÖÁ2021Äê9ÔÂʱ´ú£¬¾ÅÓÎÀÏ¸ç¿Æ¼¼¹²¼à²â²¢ÑÐÅÐÓÐÓõÄAPT×éÖ¯µÄ»îÔ¾ÏßË÷ÓÐ57¸ö£¬Æ½¾ùÿ¸öÔ»îÔ¾×éÖ¯Ô¼19¸ö¡£ÆäÖУ¬´Ó2020Äê12ÔÂÖÁ2021Äê2ÔÂʱ´úAPT×éÖ¯¼«Îª»îÔ¾£¬Æ½¾ù»îÔ¾×éÖ¯¿ìҪÿÔÂ30¸ö¡£

 

¾ÅÓÎÀϸ硤(Öйú)¾ãÀÖ²¿¹Ù·½ÍøÕ¾

ͼ4 APT×éÖ¯»îÔ¾Ì¬ÊÆ

 

03×ܽá

ËäÈ»ÔÚÖî¶àÍþв¸ÐÖª³¡¾°Ï£¬»ùÓÚͳ¼Æ»úеѧϰµÄÖÇÄÜÆÊÎöÒªÁìÈ¡µÃÁËÖ÷ÒªµÄÍ»ÆÆ£¬µ«ÔÚÃæÁÙ¶¯Ì¬ÖØ´óµÄÍøÂçÐÐΪÆÊÎöʱ£¬¸ÐÖª²ãÊäÈëÍùÍùȱ·¦ÓÐÇå¾²ÓïÒåµÄ¹æ·¶»¯½¨Ä££¬Êý¾Ý²ã¶ñÒâ¹¥»÷µÄÎó±¨ÇéÐΣ¨·ÇÕæÊµ¹¥»÷£©ÄÑÒÔ×èÖ¹£¬¶àά¶ÈµÄ¸ÐÖªÆÊÎöЧ¹û£¬ÈÔÐèÒªÇ徲ר¼ÒÉî¶ÈµØ¼ÓÈëÑÐÅÐÓë¹ØÁªÆÊÎö£¬²Å»ªÍêÕû»¹Ô­¹¥»÷ȫò£¬ÕâÏÞÖÆÁËAPTµÈ¸ß¼¶ÖØ´ó¹¥»÷¼¼Õ½ÊõµÄÆÊÎö×Ô¶¯»¯Ë®Æ½µÄÌáÉý¡£Òò´Ë£¬ÃæÏòAPT×éÖ¯»­Ïñ¹éÒòµÄÑо¿, ÐèҪʹÓÃÇ徲֪ʶͼÆ×ͳһÐÎòAPT¹¥»÷ÿ¸ö½×¶ÎµÄTTPs£¬ÊµÏÖ¶ÔAPT¹¥»÷µÄ×Ô¶¯»¯Íþв׷×Ù£¬ÕÆÎÕ¹¥»÷ÕߵĹ¥»÷ÌØÕ÷¡¢¾ò¿ÍDZÔÚµÄΣ»ú£¬ÉõÖÁ·À¶ÂδÀ´µÄ¹¥»÷£¬ÕâÐèÒªÍøÂçÇå¾²Ö°Ô±Ò»Á¬µØÅäºÏ̽Ë÷¡£

>>ÏÂһƪ

Êý¾ÝÇå¾²ÖÎÀíÖÆ¶ÈµÄÁùÏîÉú³¤|dzÒé¡¶ÍøÂçÊý¾ÝÇå¾²ÖÎÀíÌõÀý£¨Õ÷ÇóÒâ¼û¸å£©¡·Óë¡¶Êý¾ÝÇå¾²·¨¡·Ö®½ÏÁ¿£¨ÉÏÆª£©
?

ÄúµÄÁªÏµ·½·¨

*ÐÕÃû
*µ¥Î»Ãû³Æ
*ÁªÏµ·½·¨
*ÑéÖ¤Âë ¾ÅÓÎÀϸ硤(Öйú)¾ãÀÖ²¿¹Ù·½ÍøÕ¾
Ìá½»µ½ÓÊÏä

¹ºÖÃÈÈÏß

  • ¹ºÖÃ×Éѯ:

    400-818-6868-1

Ìá½»ÏîÄ¿ÐèÇó

½Ó´ý¼ÓÈë¾ÅÓÎÀÏ¸ç¿Æ¼¼£¬³ÉΪÎÒÃǵÄÏàÖúͬ°é£¡
  • *ÇëÐÎòÄúµÄÐèÇó
  • *×îÖÕ¿Í»§Ãû³Æ
  • *ÏîÄ¿Ãû³Æ
  • Äú¸ÐÐËȤµÄ²úÆ·
  • ÏîĿԤËã
ÄúµÄÁªÏµ·½·¨
  • *ÐÕÃû
  • *ÁªÏµµç»°
  • *ÓÊÏä
  • *Ö°Îñ
  • *¹«Ë¾
  • *¶¼»á
  • *ÐÐÒµ
  • *ÑéÖ¤Âë ¾ÅÓÎÀϸ硤(Öйú)¾ãÀÖ²¿¹Ù·½ÍøÕ¾
  • Ìá½»µ½ÓÊÏä
¾ÅÓÎÀϸ硤(Öйú)¾ãÀÖ²¿¹Ù·½ÍøÕ¾
¾ÅÓÎÀϸ硤(Öйú)¾ãÀÖ²¿¹Ù·½ÍøÕ¾

·þÎñÖ§³Ö

ÖÇÄܿͷþ
ÖÇÄܿͷþ
¹ºÖÃ/ÊÛºóÊÖÒÕÎÊÌâ
Ã˹ܼÒ-ÊÛºó·þÎñϵͳ
Ã˹ܼÒ-ÊÛºó·þÎñϵͳ
ÔÚÏßÌáµ¥|ÖÇÄÜÎÊ´ð|֪ʶ¿â
Ö§³ÖÈÈÏß
Ö§³ÖÈÈÏß
400-818-6868
¾ÅÓÎÀÏ¸ç¿Æ¼¼ÉçÇø
¾ÅÓÎÀÏ¸ç¿Æ¼¼ÉçÇø
×ÊÁÏÏÂÔØ|ÔÚÏßÎÊ´ð|ÊÖÒÕ½»Á÷
΢²©
΢²©

΢²©

΢ÐÅ
΢ÐÅ

΢ÐÅ

BÕ¾
BÕ¾

BÕ¾

¶¶Òô
¶¶Òô

¶¶Òô

ÊÓÆµºÅ
ÊÓÆµºÅ

ÊÓÆµºÅ

·þÎñÈÈÏß

400-818-6868

·þÎñʱ¼ä

7*24Сʱ

? 2026 NSFOCUS ¾ÅÓÎÀÏ¸ç¿Æ¼¼ www.nsfocus.com All Rights Reserved . ¾©¹«Íø°²±¸ 11010802021605ºÅ ¾©ICP±¸14004349ºÅ ¾©ICPÖ¤110355ºÅ

ÍøÕ¾µØÍ¼